重庆市江津区蔡家镇人民政府

当前位置: 重庆市江津区蔡家镇人民政府>政务公开>政府信息公开年报

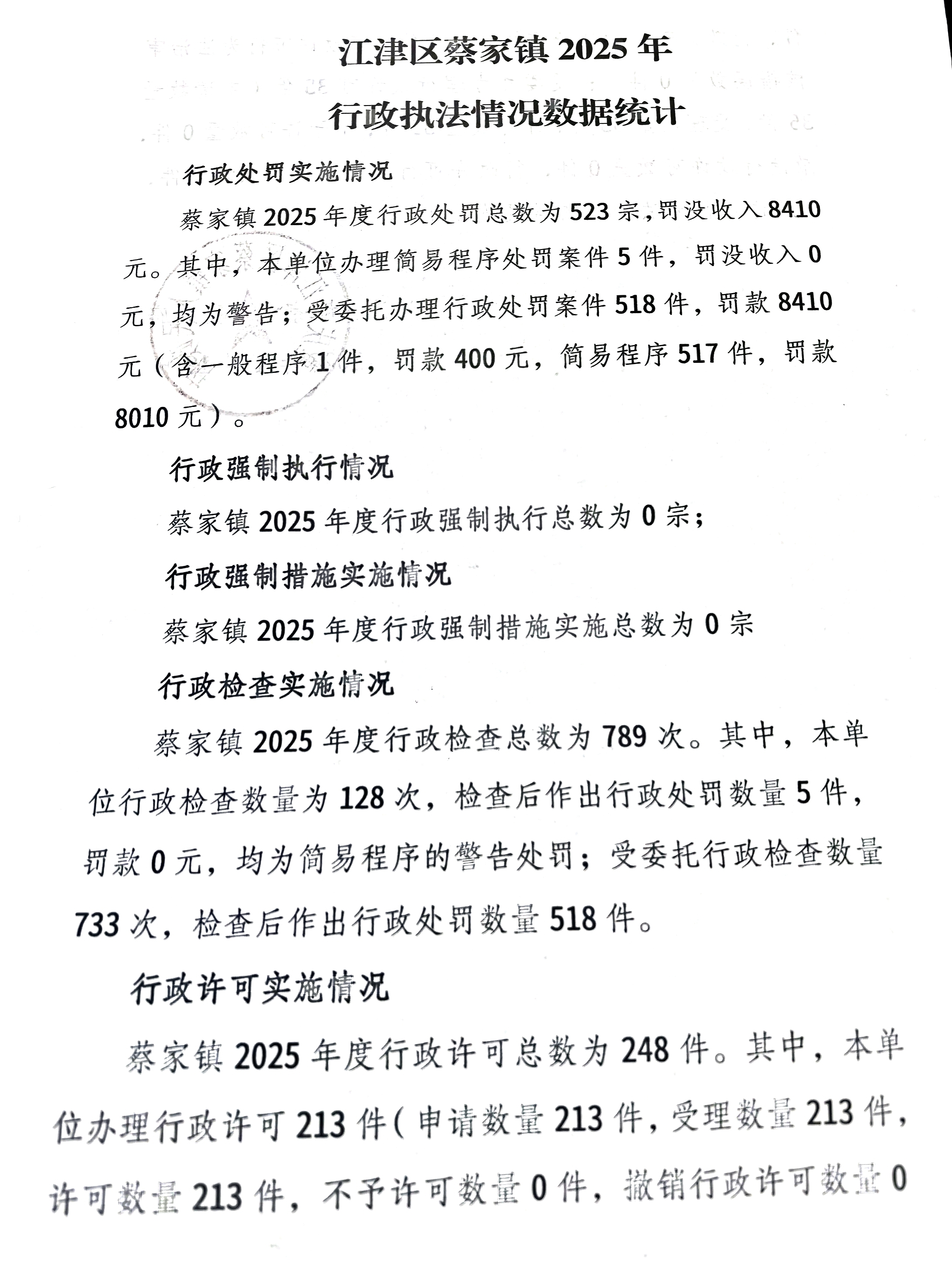
江津区蔡家镇2025年行政执法情况统计

发布日期:2026-01-12 14:16:42


扫一扫在手机打开当前页

分享文章到

国务院部门网站

地方政府网站

市政府部门网站

区县政府网站

其他网站

主办:重庆市江津区人民政府办公室

版权所有:重庆市江津区人民政府

关注公众号
江津发布