重庆市江津区蔡家镇人民政府

当前位置: 重庆市江津区蔡家镇人民政府>政务公开>政府信息公开目录>基层政务公开>公共资源交易

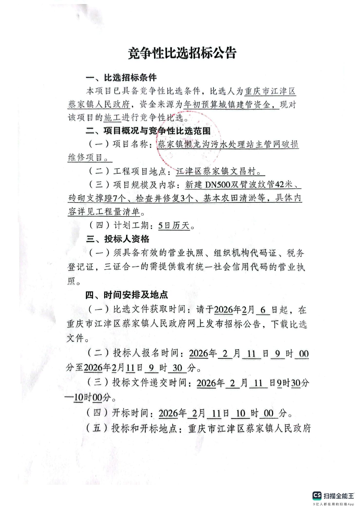
蔡家镇懒龙沟污水处理站主管网破损维修项目竞争性比选公告

发布日期:2026-02-06 09:42:36


扫一扫在手机打开当前页

分享文章到

国务院部门网站

地方政府网站

市政府部门网站

区县政府网站

其他网站

主办:重庆市江津区人民政府办公室

版权所有:重庆市江津区人民政府

关注公众号
江津发布